|
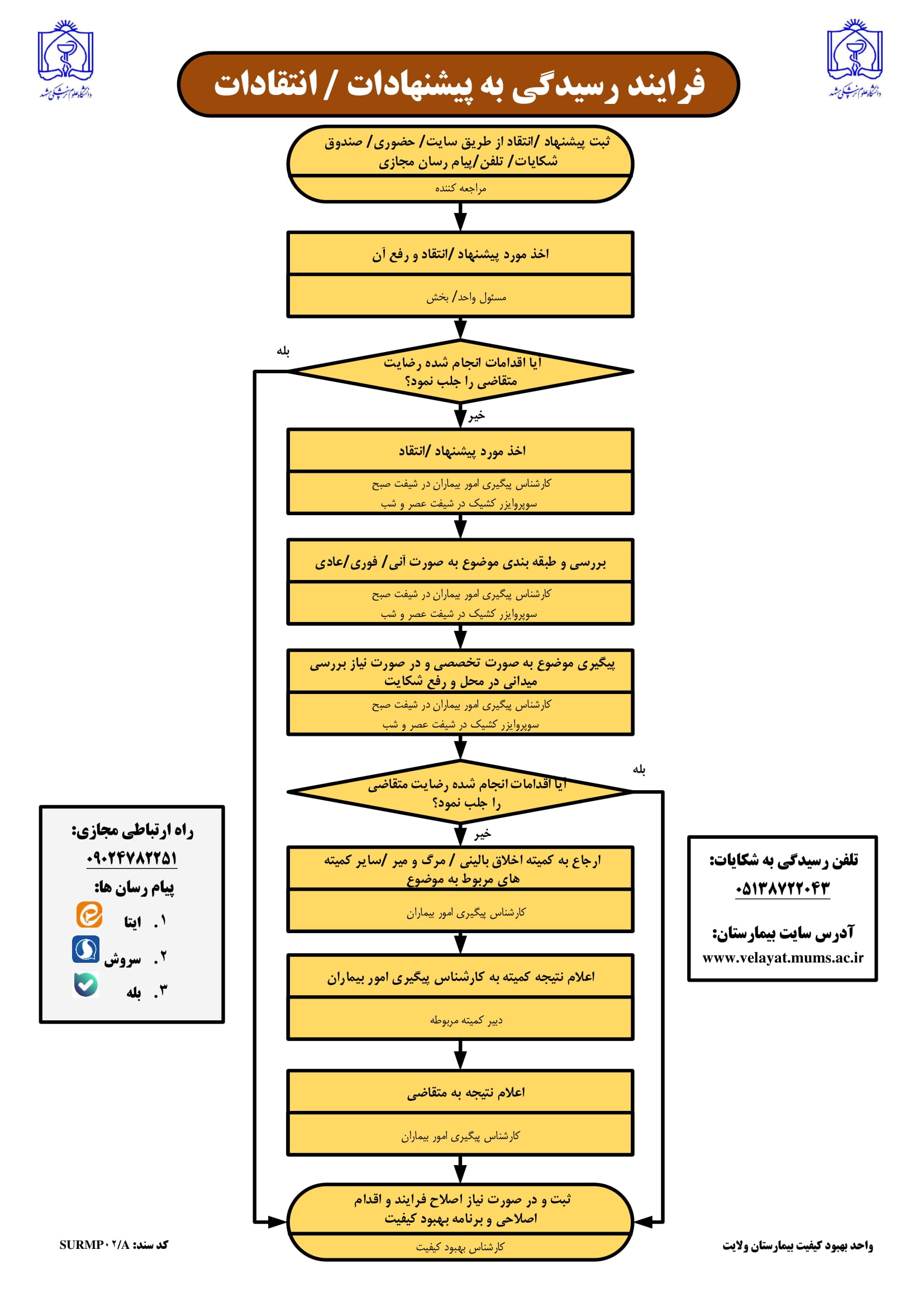
شماره تماس رسانه های اجتماعی (ایتا ، سروش ، بله) جهت ارسال پیشنهادات، انتقادات و شکایات 09024782251 |
||
![]() |
سامانه ثبت شکایات، انتقادات و پیشنهادات
|
![]() |

امتیاز کاربران





|
شماره تماس رسانه های اجتماعی (ایتا ، سروش ، بله) جهت ارسال پیشنهادات، انتقادات و شکایات 09024782251 |
||
![]() |
سامانه ثبت شکایات، انتقادات و پیشنهادات
|
![]() |

